1、产品介绍
矿山安全仿真培训演练平台应用虚拟仿真技术构建矿山主要安全生产事故现场场景,通过计算机交互进行煤矿认识、事故防范、风险识别、警示教育、自救逃生及理论知识在线考核等,适用于生产管理人员、一线从业人员、矿山救援队、各级应急管理部门及相关培训机构的培训,能够极大的提高培训效率和效果。
2、功能特点
该平台涉及学习、训练、演练、考评四个方面,实现从理论学习到模拟训练与在线考核的一体化培训模式。
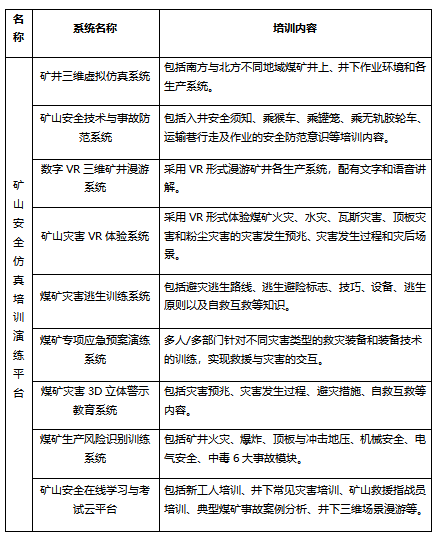
内容丰富:包括矿井三维虚拟仿真系统、矿山安全技术与事故防范系统、矿山灾害VR体验系统等十余个子系统。
技术先进:采用3D虚拟仿真技术开发,通过计算机交互、多通道环幕(立体)投影系统或者先进的VR显示系统呈现逼真、立体、身临其境般的画面和声音效果。
培训效率高:大部分子系统均可满足大批量学员同时进行培训与考核,培训效果显著。
投资成本低:建设和设备投资小,使用维护成本低,部分子系统可在已有办公电脑或培训教室部署安装,不需要额外购置设备。
3、培训内容

