1、产品介绍
矿山救援仿真培训演练平台采用计算机虚拟仿真技术,真实再现矿区灾害环境和发生过程,学员沉浸其中进行应急救援知识学习、救援装备和医疗急救训练、事故救援演练等。该平台符合《矿山救护规程》和《矿山救护质量标准化》的要求和规范,适用于矿山应急救援专业队伍的培训演练工作,极大的提高培训效率,时刻保持救援队员的战斗力。
2、功能特点
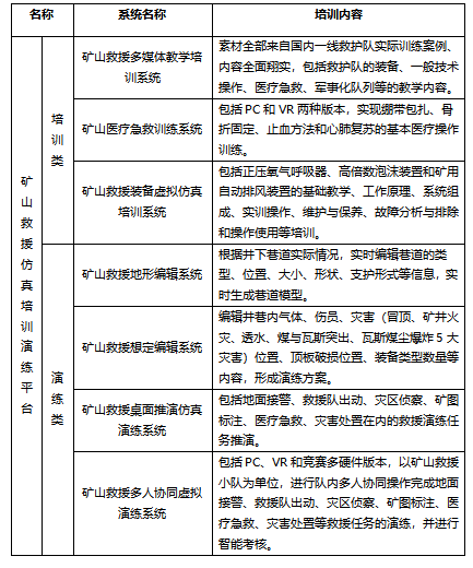
矿山救援仿真培训演练平台由7个子系统组成,分为培训和演练两类,实现从理论学习到单兵训练,再到综合演练与多人协同演练的一体化培训模式,具有培训内容丰富、技术先进、培训效率高、投资成本低等特点。
3、培训内容



